All Posts

AI‑Powered Product Design: How to Support Async Devs

Discover Balsamiq’s approach to AI-powered product design with a custom GPT that supports developers and speeds decision-making across time zones.

Arielle Johncox
By Arielle Johncox

How to make AI work for lean product teams

Discover practical strategies for AI adoption at work—helping lean product teams turn custom GPTs into trusted collaborators that boost clarity, speed, and impact.

Arielle Johncox
By Arielle Johncox

Wireframe critique GPT: Your new UI design best friend

Instant design feedback, no meetings: Learn how a custom wireframe critique GPT can help your product team move faster.

Arielle Johncox
By Arielle Johncox

5 Custom GPTs that actually think like your product team

Learn how lean product teams can use custom GPTs to scale expertise, make faster decisions, and improve design decisions—with practical examples and how-tos.

Arielle Johncox
By Arielle Johncox

Is Canva good for wireframing?

Wondering if Canva is good for wireframing? Learn why low-fidelity tools like Balsamiq are better suited for clear, fast, and collaborative product thinking.

Arielle Johncox
By Arielle Johncox

6 Miro alternatives for wireframing and visual collaboration

Miro too cluttered? Not meeting your team’s needs anymore? Discover 6 Miro alternatives built for faster decision-making, lean teams, and focused product work.

Arielle Johncox
By Arielle Johncox

How to start a wireframe project in 6 steps

New to the UX world and wireframing? Learn how to start a wireframe by mapping ideas with low-fidelity tools—keeping the focus on usability, flow, and collaboration.

Leon Barnard
By Leon Barnard

5 Figma alternatives for wireframing & UI design (2025 Guide)

Figma too complex or pricey? Explore 5 Figma alternatives for early-stage design, wireframing, and faster workflows.

Arielle Johncox
By Arielle Johncox

How to present wireframes to stakeholders: A step-by-step guide

Once you’re done with your wireframes, you’ll need to present them to get someone’s approval. Learn 3 effective strategies to get buy-in and move forward.

Leon Barnard
By Leon Barnard

How to use wireframe annotations (even if you're not a designer)

Wireframe annotations make designs look clear and collaboration feel smooth. Learn what they are and why you don’t need designer-level skills to use them.

Julia DeBari
By Julia DeBari

What is a wireframe? A guide for non-designers

A guide for non-designers who want to learn the basics of wireframing—perfect for anyone looking to bring their digital projects to life.

Peldi Guilizzoni
By Peldi Guilizzoni

Wireflows: A beginner’s guide to clearer UI design

Learn what a wireflow is, how it compares to wireframes and user flow diagrams, and see real-life examples on creating user flows that actually make sense.

Mike Angeles
By Mike Angeles

17 button design best practices to make users actually click

Discover how to design buttons that look clickable, feel intuitive, and encourage action. Get smart about structure, copy, and flow.

Billy Carlson
By Billy Carlson

How to create mobile app wireframes (in just 8 steps)

Learn how to wireframe a mobile app in 8 clear steps. Plan faster, design smarter, and build apps that users love—with no design experience required.

Nick Babich
By Nick Babich

When to use buttons and links (+ good & bad examples)

Learn the key differences between buttons and links, when to use each, and how thoughtful design choices can improve your user experience.

Julia DeBari
By Julia DeBari

Balsamiq's next chapter: A fresh new look for a well-loved tool

Launching a new brand, a new website, and a new UI for our wireframing tool! A design update that doesn’t change our focus: speed and clarity for product teams.

Arielle Johncox
By Arielle Johncox

Looking back at Balsamiq's 2024

In 2024 we pruned to grow, we focused on clarity, and we adapted to embrace data analysis. Read about all the improvements and new features, too!

Arielle Johncox
By Arielle Johncox

Where in the world is Balsamiq?

We have people in the USA (in California and Illinois), and Europe. This allows us to provide top-notch customer support and gives us a diverse and global culture.

Arielle Johncox
By Arielle Johncox

Looking back at Balsamiq’s 2023

A detailed recap of what we did in 2023 and a peek into our plans for 2024.

Arielle Johncox
By Arielle Johncox

Wireframing for everyone, the book, is here!

We wrote a book to help everyone participate in the design process! It’s about better ways to make wireframes and use them with your team. Order your copy now.

Leon Barnard
By Leon Barnard

Looking back at Balsamiq’s 2022

We've changed a lot in the last year! Here's our traditional recap of what we did in 2022 and our plans for 2023.

Arielle Johncox
By Arielle Johncox

Welcome Jonathan Race, business manager, and Arielle Kimbarovsky, head of marketing

The Balsamiq team is growing! Join us in welcoming two new team members, JR and Arielle, in new roles.

Arielle Johncox
By Arielle Johncox

Accelerate your B2B software spec and wireframing process

A software specification answers the what, why, and how. Here are 7 proven tips to create better specs and wireframes before moving to implementation.

Diarmuid Glynn
By Diarmuid Glynn

Use wireframes to develop your designer’s eye

Even if you don’t call yourself a designer, there are some easy tips and techniques to help you see a digital product and its usability like a designer.

Billy Carlson
By Billy Carlson

How to periodically prune your software

Digital products go through cycles of expansion and simplification. Today we focus on the “adult life” phase, which is where Balsamiq Wireframes is right now.

Peldi Guilizzoni
By Peldi Guilizzoni

Should PMs wireframe? - The ultimate guide

We believe Product Managers can and should wireframe! All you need are some ground rules for doing it, and good communication with your teammates. Here's how.

Peldi Guilizzoni
By Peldi Guilizzoni

Common website mistakes and how to fix them

Learn how to improve your website’s user experience! For each mistake you’ll learn what usually happens and why, what it looks like, and what to do about it.

Leon Barnard
By Leon Barnard

Wireframing tips every design agency should know

Wireframing for clients is different than design done in-house. Follow these 7 tips to avoid friction and ensure a smooth development process for the team.

Irwin Hau
By Irwin Hau

The wireframes contract

A set of simple ground rules for product designers and other stakeholders in software projects, for a long-lasting, smooth, and effective collaboration.

Peldi Guilizzoni
By Peldi Guilizzoni

How to help people avoid and recover from errors in your UI design

Error management: help people avoid errors in the first place, see the error, and understand what's happened — and add instructions on how to recover from it.

Donna Spencer
By Donna Spencer

User research in the real messy world

Rigorous user research isn’t always possible. This talk for Smashing Meets explains how we adapted the theory to make it work in our particular world.

Peldi Guilizzoni
By Peldi Guilizzoni

How Balsamiq outsources content projects

Even if you tend to do marketing projects internally, sometimes you could consider hiring outside contractors. This is how we do it - and some lessons learned.

Francesca Fabbri
By Francesca Fabbri

How Balsamiq does product roadmaps

Product roadmaps vary a lot depending on the size of your company. We try to keep ours simple.

Peldi Guilizzoni
By Peldi Guilizzoni

How to wireframe your website copy. A step-by-step guide

With this guide you’ll learn how to work on user experience and copywriting together for your website. Follow these 7 easy steps and you'll be off to a good start!

Christopher Silvestri
By Christopher Silvestri

Looking back at 2021

Our traditional recap of what we did in 2021, and our plans for 2022!

Peldi Guilizzoni
By Peldi Guilizzoni

Wireframing website copy for product people

Wireframing your website copy invites discussion, removes guesswork, and lets you show your team that you did your work and are ready to back it up.

Christopher Silvestri
By Christopher Silvestri

Doing user research and developments in remote teams

User Research and Development are team sports. We go over the organization and processes our remote-first teams have in place to build Balsamiq Wireframes.

Peldi Guilizzoni
By Peldi Guilizzoni

Priority review boards: a simple process with a big impact!

Quarterly roadmap meetings are great for making big plans, but how can we make much-needed smaller, everyday decisions? We use PRBs!

Peldi Guilizzoni
By Peldi Guilizzoni

How to design a sign-up flow: Balsamiq Cloud case study

Designing a Sign-Up flow for a web app is much harder than you’d think. It requires a balance between usability and security, with a sprinkle of marketing on top.

Peldi Guilizzoni
By Peldi Guilizzoni

The process behind improving the Firefox application menu

Interview with Betsy Mikel about what it takes to improve Mozilla Firefox’s application menu: gather the data, use wireframes, validate with user research.

Billy Carlson
By Billy Carlson

How to use wireframes for content modeling

Modeling your written content visually before you start wireframing the page is a little-known practice that will make you better at writing for the web.

Derek Gillette
By Derek Gillette

Conducting customer interviews for the reluctant

Peldi and Asia discuss why and how founders should overcome the discomfort of talking to their customers and how to prepare for conducting great interviews.

Peldi Guilizzoni
By Peldi Guilizzoni

Announcing new mentors of our Office Hours Program

After two years, our Office Hours program is still going great. Several new Balsamiq mentors are now available for a chat. Come meet us online!

Laura Farolfi
By Laura Farolfi

Looking back at 2020

A detailed recap of what we achieved in 2020, and a quick look at what's to come in 2021!

Peldi Guilizzoni
By Peldi Guilizzoni

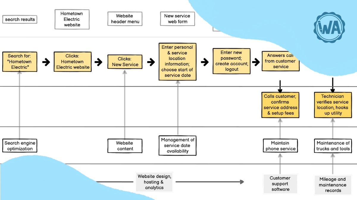
How to use wireframes to create a service blueprint

Service Blueprints help organizations see the whole by showing the customer view and what’s behind the scenes. Learn the step-by-step process for creating them.

Laura Theis
By Laura Theis

“Baking” a Balsamiq mini virtual retreat

In November, we met for a 3-day mini virtual retreat dedicated to social time and fun. Here is how we planned the event and what we learned.

Laura Farolfi
By Laura Farolfi

Our internal tools, and why we built them

A behind-the-scenes look at some of the tools we built to help Balsamiq run smoothly, and the motivations behind building them. It’s educational and fun!

Peldi Guilizzoni
By Peldi Guilizzoni

Usability testing wireframes with your users

Learn how to conduct discount usability tests on wireframes with users — an effective step in validating your solution before implementation. For small budgets, too!

Mike Angeles
By Mike Angeles

Advice for getting started in UX design

Advice and recommended resources for how to get into UX from your friends at Balsamiq

Billy Carlson
By Billy Carlson

Designing effective data tables

Big data can cause big problems for clean, usable interface designs. Here are some easy-to-understand tips to ensure that your data applications are easy to use.

Billy Carlson
By Billy Carlson

Q&A: How to set up a user research practice

Anil and Jess chat about the lessons and challenges of building a user research team from scratch, qualitative methods, and the value of talking to customers.

Peldi Guilizzoni
By Peldi Guilizzoni

How we prioritize product work

Features, bugs, chores: a behind-the-scenes look at how we decide to work on. Because no matter how big your product team is, there’s only so much you can push.

Peldi Guilizzoni
By Peldi Guilizzoni

Ten principles of effective wireframes

Guiding principles to help designers wireframe better and encourage the entire team to participate in the design process.

Billy Carlson
By Billy Carlson

Evaluating wireframes with usability inspection methods

Validate your design solution early in the product design process to save time (and likely money!). Learn about 2 different usability inspection methods.

Mike Angeles
By Mike Angeles

How we planned a virtual retreat during the COVID-19 crisis

Like many other companies, we had to change plans for our annual company retreat. Here are the challenges we faced and the solutions we adopted for 2020.

Natalie Gould
By Natalie Gould

SaaS website design: Lessons from real users

Learn what SaaS UX design strategies work and why, from real users. Improve your site, convey your message and help more people with your product.

Christopher Silvestri
By Christopher Silvestri

How and when to get feedback on your designs

Feedback can be hard to take, but practicing it often and early makes it an integral part of the process to get your team’s best work out the door.

Laura Theis
By Laura Theis

Practical tips for creating better wireframes

Wireframes can clarify your thinking and set a clear direction for your design. Here are 12 practical tips to help you improve your wireframing skills.

Nick Babich
By Nick Babich

Five steps to creating great wireframes

Good wireframes solve real problems and lead to strong products. From writing out the scenario to gathering inputs, here is a proven path to a great website or app.

Leon Barnard
By Leon Barnard

Looking back at 2019

The big rewrite is finally complete. Revenue grew over 11%. Read the recap of 2019, and take a quick look at what's to come in 2020!

Peldi Guilizzoni
By Peldi Guilizzoni

The process behind starting a project content first

A conversation with Content Designer Emileigh Barnes about content, why it’s so important to think content-first, and how to use wireframing as a writer.

Billy Carlson
By Billy Carlson

The process behind creating a new digital product

A conversation with Founder and CEO Justin Mitchell about design process, the importance of understanding requirements, and how to take an idea and make it real.

Billy Carlson
By Billy Carlson

How product managers build healthy relationships with designers

Designers and product managers often need to work side by side. Read on for tips on how they can communicate, collaborate, and resolve conflicts effectively.

Heather  McCloskey
By Heather McCloskey

The process behind creating products with user-centered design

A conversation with Co-founder Ben Ihnchak about user-centered design, research methods and why he believes spending time on wireframes is really important.

Billy Carlson
By Billy Carlson

Perfect landing page wireframes

In this article we analyze the anatomy of a great landing page wireframe and the elements you need to include. Bonus: the most common mistakes with wireframes.

Dale  Broadhead
By Dale Broadhead

Wireframing for responsive design

Learn how to create a responsive design wireframe system and move on to detailed wireframes using 2 different techniques. Added bonus: a real-world example.

Mike Angeles
By Mike Angeles

The process behind treating coding like design

A conversation with Software Engineer Iheanyi Ekechukwu about side projects, objective feedback, and communication between developers and designers.

Billy Carlson
By Billy Carlson

Best practices for designing e-commerce sites

Tips to improve the shopping experience on your e-commerce site and present top-notch product listing pages, product detail pages, and cart designs to your visitors.

Billy Carlson
By Billy Carlson

User interface platform guidelines

Documentation on designing applications for specific platforms, including Apple Mac OS and Android, and recommendations and principles for user interface design.

Mike Angeles
By Mike Angeles

Four simple rules for effective website forms

Follow these 4 simple, basic principles of form design to see higher completion rates, fewer errors, and a better experience on your website’s forms.

Billy Carlson
By Billy Carlson

How to use visual hierarchy and alignment to improve UI design

Proper element hierarchy and alignment will make your website or app easy to scan. Learn how to drive users' attention and guide them to the next action.

Billy Carlson
By Billy Carlson

The process behind creating the app Hello Weather

A conversation with Product Designer Jonas Downey about creating a weather app, what it’s like to run an app as a business, and tips for future Product Designers.

Billy Carlson
By Billy Carlson

Why wireframes are still relevant

Why you should wireframe, what’s the right level of detail, where prototypes and sketches fit in, and how to make them a great communication tool for non-designers.

Leon Barnard
By Leon Barnard

How we run betas and gammas

Beta programs are a common way to reduce risk when shipping new software. We like to take it a step further and run Gammas, as well! Less stress, more quality.

Peldi Guilizzoni
By Peldi Guilizzoni

Coming home: 2019 Balsamiq Nest retreat

Gathering together in May for our annual retreat in our new Bologna office, 'The Nest,' echoed the journey we've been on as a company over the past year.

Natalie Gould
By Natalie Gould

The Balsamiq Office Hours

Have you ever wanted to talk to us in person? Would you like advice on your career, or software company? We are running a new program, which we're calling... the Balsamiq Office Hours!

Peldi Guilizzoni
By Peldi Guilizzoni

Looking back at 2018

A look back at Balsamiq's 2018 achievements and results.

Peldi Guilizzoni
By Peldi Guilizzoni

How to design a landing page: Balsamiq Cloud case study

In this tutorial we show you how we designed a landing page and followed a website project process, from the first notes to the final visual design.

Mike Angeles
By Mike Angeles

Copying an existing UI to learn how it was designed

Through the exercise of copying an existing app or website using wireframes you’ll get to know how it was designed and why some UI choices were made.

Billy Carlson
By Billy Carlson

The process behind getting started with a product idea

A conversation with Co-founder Shay Howe about building his 1-on-1 meeting assistance tool Lead Honestly and starting with words, or no-fidelity.

Billy Carlson
By Billy Carlson

The process behind designing complex dashboards

A conversation with Product Designer Camay Ho about the process behind redesigning a complex dashboard: research, idea exploration, wireframing, user testing.

Billy Carlson
By Billy Carlson

The process behind wireframing with developers

A conversation with Director of Engineering Nick Barger about the role of design in creating something new from the perspective of a non-designer.

Billy Carlson
By Billy Carlson

Welcome Amanda, Kendra, and Billy!

The Balsamiq family keeps on growing! Join us in welcoming our 3 new team members Amanda, Kendra, and Billy.

Peldi Guilizzoni
By Peldi Guilizzoni

How to turn user research into wireframes

Learn how to use what you've learned in your research to make wireframes, organize the user interface, and create the user experience with this 3-step guide.

Zach Watson
By Zach Watson

Wireframing mobile applications

We cover the basics of mobile wireframing: design patterns that are unique to phones, common native mobile interactions, and tips for designing your app.

Billy Carlson
By Billy Carlson

Creating polished wireframes

Sometimes you want or need to create minimalistic, polished wireframes. Here's how to balance aesthetics with the rapid iterative nature of wireframing.

Mike Angeles
By Mike Angeles

Wireframing for site-builder applications

Site builders have almost endless options to customize. That can be dangerous. Starting with wireframes makes the process of choosing and editing templates easier.

Billy Carlson
By Billy Carlson

Content-first design: Let the content determine the design

Content is design. By starting with a content-first mindset, you will ensure that the user interface evolves to support what's inside it.

Billy Carlson
By Billy Carlson

The two phases of wireframing: ideation and validation

Make sure your wireframes address 2 questions: What are some ways we can solve our customers' problem? How do I know if this idea actually solves it?

Leon Barnard
By Leon Barnard

How we celebrated the Balsamiq 10th anniversary

Balsamiq turned 10! To celebrate the milestone we gathered all together, with families and friends, for six amazing days in The Dominican Republic.

Joy McRea
By Joy McRea

How to use wireframes with design systems

Using a design system, or pattern library, can free you from needing to create high-fidelity prototypes, and allows you to go from wireframe to working code.

Leon Barnard
By Leon Barnard

Using wireframes with agile user stories

A step-by-step guide on how to use wireframes in your Agile User Stories. Tips: add just enough detail and focus on what developers really need to know.

Leon Barnard
By Leon Barnard

Wireframing key screens to kickstart the design process

Key screens convey the essence of your digital product or service. Wireframing your product’s key screens should be the first pass of your interface design.

Julia DeBari
By Julia DeBari

Welcome Julia DeBari and Laura Lei!

Welcome two new employees to the Balsamiq family: Laura Lei and Julia DeBari. Laura Lei is our Digital Artist and Julia is our first Design Educator.

Peldi Guilizzoni
By Peldi Guilizzoni

How to use text in wireframes

Adding text to your wireframes is important. It can be just text blocks, but it’d be better to start thinking about real text, at least in its length and size.

Julia DeBari
By Julia DeBari

Wireframing for copywriters (and for you, too)

Wireframing is essential to copywriting, whether you do it for a living or to create a message for your email campaign or a page on your company website.

Francesca Fabbri
By Francesca Fabbri

Design pattern libraries and UI galleries

Examples of how interfaces are used to solve specific kinds of design problems. In case you need best practices or inspiration while working on your wireframes.

Mike Angeles
By Mike Angeles

Working from home: frequently asked questions

The 5 most common questions or comments we've received about working from home. 'How does your boss know that you're actually working?' is the first one 😊

Leon Barnard
By Leon Barnard

The Balsamiq Software Donation Program

We have donated more than 10,000 licenses over the last 8 years. Here is why, and a kind invitation to other software companies to do the same.

Peldi Guilizzoni
By Peldi Guilizzoni

Looking back at 2017

It’s that time of the year when we recap the past year and share with you our plans for the next 12 months. Subscribe to the newsletter for more info!

Peldi Guilizzoni
By Peldi Guilizzoni

UI Design 101: Introducing navigation controls

Learn the basics of how to use UI controls for better navigation. A quick and easy guide, with best practices recommendations and real-world examples.

Jessica Orellanes
By Jessica Orellanes

Welcome Ali Servet Donmez and Alasdair Manson!

We're excited to introduce to you the two newest members of the Balsamiq family, Ali Servet Donmez and Alasdair Manson!

Peldi Guilizzoni
By Peldi Guilizzoni

Spolsky's four pillars of organic growth

“Revenue, head count, PR, and quality--if one gets ahead of the others, you’re screwed.” An oldie, but goodie we have referred to since 2008!

Peldi Guilizzoni
By Peldi Guilizzoni

Balsamiq Wireframes for Confluence and Jira Server

We’re starting to ship updated versions of all of our products that include our new, web-native Balsamiq Wireframes editor!

Peldi Guilizzoni
By Peldi Guilizzoni

How wireframes can improve communication with freelance developers

Working with freelance developers has its challenges. The collaborative nature of wireframes is perfectly suited to help you communicate your idea with them.

Leon Barnard
By Leon Barnard

Zenware: software that helps you get, and stay, focused

Zenware means zen software. Here is a short list of tools that help you get focused, achieve the ultra-productive cognitive state known as flow, and stay there.

Peldi Guilizzoni
By Peldi Guilizzoni

Welcome Luca, Alberto, Tommaso, and Angie!

It is with great pleasure that we introduce to you four new members of the Balsamiq family! We are also hiring 4 more people over the next few months!

Peldi Guilizzoni
By Peldi Guilizzoni

Every software company has a 'natural size'

Every company has a natural size. Answer this question and you’ll find out what kind of company you should build and how to grow it.

Peldi Guilizzoni
By Peldi Guilizzoni

Planning a company retreat for a growing team

We keep on growing, and this brings new challenges for our company retreats, too. Read how we plan our retreats and what happened in April 2017!

Francesca Fabbri
By Francesca Fabbri

Our vacation policy: mandatory minimum days

Our vacation policy was: Take some. But we noticed that some employees weren’t taking enough. Now our policy is: Take at least 20 days off a year.

Peldi Guilizzoni
By Peldi Guilizzoni

Wireframing tips for getting unstuck

Recognizing being stuck is the first step to getting unstuck. Here are 2 easy techniques with 11 practical strategies to help you break free from designer's block.

Leon Barnard
By Leon Barnard

Looking back at 2016

We continue to truck along nicely, executing on our vision. 2016 was yet another record year for us, with sales almost reaching $6.6 million.

Peldi Guilizzoni
By Peldi Guilizzoni

How game designers rapidly prototype ideas using Balsamiq

Read how 5 game designers use Balsamiq wireframes and other rapid prototyping techniques in their workflow to work faster and smarter.

Leon Barnard
By Leon Barnard

Welcome Stefano Gozzi and Philip Nittenberg!

Hello friends! We're excited to introduce to you the two newest members of the Balsamiq family, Stefano Gozzi and Philip Nittenberg!

Peldi Guilizzoni
By Peldi Guilizzoni

Remote work: what's hard, what's great, and how to stay connected

More and more companies are embracing remote working. For those who are considering it or have just made the leap, there are a lot of resources to learn from, such as the Zapier's Guide to Remote Work. Here are some of...

Francesca Fabbri
By Francesca Fabbri

Welcome Drew Lafferty and Lizelotte Green!

Hello, friends of Balsamiq! Our not-so-little-anymore team keeps on growing! Today I would like to introduce to you our two new team members: Drew Lafferty and Liz Green! Drew Lafferty Drew is a jack-of-all-trades Deve...

Peldi Guilizzoni
By Peldi Guilizzoni

Balsamiq Summer Camp: How we planned our 2016 retreat

Annual retreats have become an essential part of working together at Balsamiq. From our first gathering as an entire company in 2010, we realized seeing each other face to face is an essential part of building awesome re...

Natalie Gould
By Natalie Gould

Bridging the gap between content and design with wireframes

In a marketing project, getting content creators and designers to work together using wireframes can align expectations and improve communication and feedback.

Leon Barnard
By Leon Barnard

Jessica Orellanes joins Balsamiq!

Hello, friends! I am Jessica, and I've just become the 21st member of the Balsamiq team as a Community Manager. How I landed here is a mix of timing, location and -maybe- luck. My love for Italy and my newly formed fami...

Jessica Orellanes
By Jessica Orellanes

Looking back at 2015

Hello again friends of Balsamiq! Peldi here with our traditional 'state of the union' end-of-year report. You can find previous editions here: 2008, 2009, 2013, and 2014. As usual, this is going to be a very long pos...

Peldi Guilizzoni
By Peldi Guilizzoni

UX quotes library

Dozens of inspiring quotes and practical tips to help you improve your wireframes, design delightful user interfaces, and create better products.

Leon Barnard
By Leon Barnard

Soft skills for UX designers

Empathy, common sense, negotiation and diplomacy: with these soft skills in your toolbox, you can go from being a good designer to being an effective one.

Leon Barnard
By Leon Barnard

Welcome Brendan, Virgin and Stefano!

Hello friends of Balsamiq! It is my great pleasure to introduce to you three new members of the Balsamiq family today. Brendan Saricks Brendan is the guy in your family that everyone calls when their computer doesn'...

Peldi Guilizzoni
By Peldi Guilizzoni

Company policies: time off to exercise

Instead of paying for someone's gym, which not everyone has access to or needs, we give our employees a more precious resource: time. Balsamiq's exercise policy Exercising has TONS of benefits. It prevents burnout,...

Francesca Fabbri
By Francesca Fabbri

Three techniques for creating better wireframes

Simple tips to level up the wireframes of your software, website, or app: get into the wireframing mindset, take your time, and create several in-between concepts.

Leon Barnard
By Leon Barnard

2015 Balsamiq retreat in the Loire Valley

Since we are a remote, distributed team (9 from Italy, 5 from California, 1 from France, 1 from Germany, 1 from Netherlands, so far - and more are coming!), usually we see each other as two-dimensional people via webcam...

Francesca Fabbri
By Francesca Fabbri

Professional development at Balsamiq

This post is part of a series about our VERY FEW company policies. Read this intro post for some context. We have become hesitant about sharing our company policies because they are, and they should be, forever in evol...

Francesca Fabbri
By Francesca Fabbri

Looking back at 2014

Hello again friends of Balsamiq! Peldi here with our traditional 'state of the union' end-of-year report. You can find previous editions here: 2008, 2009 and 2013. As usual, this is going to be a very long post. Summa...

Peldi Guilizzoni
By Peldi Guilizzoni

Francesca Fabbri joins Balsamiq!

Hello friends of Balsamiq! I'm Francesca, the seventeenth member of the Balsamiq family. What can we expect from you? My primary role at Balsamiq is to be the Community Manager; you can meet me on all the major Socia...

Francesca Fabbri
By Francesca Fabbri

2014 retreat: Learning from and about

Ride pride Friends, I can't believe it's October. Before summer becomes a distant memory, I want to tell some stories from this year's Retreat. If you've been following our company, you'll recall that our little team ha...

Valerie Liberty
By Valerie Liberty

Looking back at 2013

Hello friends of Balsamiq! As 2013 comes to an end, it's time to revive an old tradition (2008, 2009) and look back at all that we have achieved this year. TL;DR: We continue to truck along nicely, growing organically....

Peldi Guilizzoni
By Peldi Guilizzoni

The user experience gap

Here at Balsamiq, we hear a lot of stories about people using our application to build great user experiences. We are so proud to be a part of the UX revolution that has taken place over the last ten years. There's no do...

Leon Barnard
By Leon Barnard

Happy 5th birthday, dear Balsamiq!

With the SuperMoon shining upon us, the friends who make up Balsamiq met in San Francisco to celebrate our company's 5th birthday. Our team is scattered around Europe and the States, so being together is rare and deliber...

Peldi Guilizzoni
By Peldi Guilizzoni

Salvatore Cammarata joins Balsamiq!

Hello friends of Balsamiq! Our little team is growing again! This time I'd like you to join me in welcoming my good friend and old college buddy Salvatore 'Sax' Cammarata to the Balsamiq family. Sax will take on the...

Peldi Guilizzoni
By Peldi Guilizzoni

Andrea Serra joins Balsamiq!

Hello friends of Balsamiq! It is my great pleasure to introduce to you Andrea Serra, the latest member of the Balsamiq family. Andrea is a client-side developer who will be focussing on our myBalsamiq wireframe edito...

Peldi Guilizzoni
By Peldi Guilizzoni

Meet Michele and Ben!

Hello friends of Balsamiq! Another week, another piece of good news. No, two! 🙂 We hired a new team member to speed up our software development, and we partnered with a long term friend's company to improve our softwa...

Peldi Guilizzoni
By Peldi Guilizzoni

Balsamiq partners with Aramis B.V.

Hello friends of Balsamiq! It is with great pleasure that I can announce today that Balsamiq has entered a long-term partnership with Aramis B.V., a Dutch software development company owned by my long-time friend Stefan...

Peldi Guilizzoni
By Peldi Guilizzoni

Anna Mariotti joins Balsamiq!

It is my great pleasure to introduce to you Anna Mariotti, the latest addition to the Balsamiq family. Anna's main job is to ensure that our growing Italian company runs smoothly. She's going to work on purchasing, m...

Peldi Guilizzoni
By Peldi Guilizzoni

2012 Balsamiq company retreat

My suitcases are not yet unpacked because I have Balsamiq Jetlag Syndrome (BJS). Luis defines that as 'A complication of ordinary jetlag, where the subject is kept awake by the steady stream of inspiration resulting from...

Peldi Guilizzoni
By Peldi Guilizzoni

A myBalsamiq morning to forget: an apology

Hello friends. For the second time in the history of Balsamiq, I write you today to apologize for our mistakes. This morning we started what was supposed to be a routine myBalsamiq update. We couldn't do a zero-downtim...

Peldi Guilizzoni
By Peldi Guilizzoni

Florian Brauer joins Balsamiq

Hello friends of Balsamiq! It is my great pleasure to introduce to you the newest member of the Balsamiq family: Florian Brauer! We first met Florian in July last year, when he posted quite a few detailed and accurat...

Peldi Guilizzoni
By Peldi Guilizzoni

Our donation policy

Giving back to our communities is a big part of our culture, from day one. We started with giving away our software, but in 2011 we decided to do more. These were our goals at the time: Make donations in an amount...

Natalie Gould
By Natalie Gould

Devising a profit sharing program for micro-multinationals

Since we have no plan on ever selling the company or going public, employee stock option programs never made sense to us. Instead, we set up a quarterly profit sharing program, so that employees could benefit from the...

Peldi Guilizzoni
By Peldi Guilizzoni

Our simple salary policy

This post is part of a series about our VERY FEW company policies. Read this intro post for some context. Given that we have different people all around the world and that we are 100% open books internally (i.e. everyo...

Peldi Guilizzoni
By Peldi Guilizzoni

Pace, not deadlines

This post is part of a series about our VERY FEW company policies. Read this intro post for some context. At Balsamiq, we don't have deadlines. Ever. It seems so natural to me, but I sometimes get reminded of how unco...

Peldi Guilizzoni
By Peldi Guilizzoni

On the need of VERY FEW company policies

I'm not a fan of policies. In fact, the tiny little essay on how policies are bad from Rework is my favorite of the whole book. It's called 'Don’t scar on the first cut' - worth buying the book just for that four-paragra...

Peldi Guilizzoni
By Peldi Guilizzoni

Company retreat powers Balsamiq quality boost

Would you trust your software to these people? You bet What is it like when a small, dynamic, distributed software company gets together for a week-long sleepover at the CEO's villa in Italy? How can such a retreat boo...

Anna Mariotti
By Anna Mariotti

From our retreat: A team that cooks together stays together

One of the hardest things about working with my beloved distributed team (aka balsamici*) is our not being able to see each other in person more often. Just once a year are we together in the same time zone, in the same...

Peldi Guilizzoni
By Peldi Guilizzoni

Joy McCrea joins Balsamiq

Hello everyone! I know it's been a while since our last blog post, my apologies. We've been crazy busy with lots and lots of new customers and working on our web app. It's all fun, but the blogs have been suffering a bi...

Peldi Guilizzoni
By Peldi Guilizzoni

Paolo Ottanà joins Balsamiq

It is my great pleasure to introduce to you Paolo Ottanà, the newest member of team Balsamiq. Paolo will be working out of our Bologna office, helping us with lots and lots of different programming tasks. His main re...

Peldi Guilizzoni
By Peldi Guilizzoni

An update from Balsamiq-land!

Hello friends, long time no see! So sorry for not keeping you in the loop more about what's going on in Balsamiq-land. Although it might seem like we're not doing anything from the outside, the last few weeks have been...

Peldi Guilizzoni
By Peldi Guilizzoni

Our first company retreat

I'm on a boat! Being a Balsamiq employee for just over two weeks, I wasn’t sure my perspective of the staff retreat would be of much value. After all, I don’t yet have a complete grasp of all elements that make up our...

Natalie Gould
By Natalie Gould

Michael Angeles joins Balsamiq

I can barely contain my excitement as I type this, so I'll get right to it: Michael Angeles, the man behind Konigi and one of the people I look up to the most in our industry, has agreed to join Balsamiq. His job tit...

Peldi Guilizzoni
By Peldi Guilizzoni

A look back at 2009

Wow. Just wow. It's hard for me to believe how much has happened in Balsamiq-land in 2009. I feel like a completely different person than when I wrote the 'A Look back at 2008' post, just 12 months ago. In a way, I am...

Peldi Guilizzoni
By Peldi Guilizzoni

Balsamiq roadmap for 2010

This is part two of a two-part post about what happened in 2009 and our plans for 2010. We did this last year as well, it's becoming somewhat of a tradition! 😉 By the way, thanks so much for all the support and nice wo...

Peldi Guilizzoni
By Peldi Guilizzoni

An apology

Hi friends. So I made a big mistake today. No, I made a few. I was so excited about the new pan feature that I decided to release it without testing it properly. Not only, I also ran out the door right after the build...

Peldi Guilizzoni
By Peldi Guilizzoni

Atlassian Summit trip report

Last week we participated in the Atlassian Summit, Atlassian's first worldwide conference and Balsamiq's first foray in being a conference sponsor. Below is an account on what happened and what we learned from the exper...

Peldi Guilizzoni
By Peldi Guilizzoni

Introducing Marco Botton, Balsamiq's first employee

Feeling a great mixture of excitement, pride and trepidation, it is my pleasure to introduce to you Marco Botton, Balsamiq's first full time employee. How did this happen? A little bit of history Warning: the following...

Peldi Guilizzoni
By Peldi Guilizzoni

2000 customers

Hi there, just a quick post to record the fact that today marked the 2000th customer of Balsamiq Mockups. That's 2000 monetary transactions, the number of Mockups users could easily be double that - lots of people buy v...

Peldi Guilizzoni
By Peldi Guilizzoni

A look back at 2008

This is part one of a two-part post about what happened in 2008 and my plans for 2009. First, a few numbers about 2008: days in business: 196 - that's 6 months and 13 days, or 28 weeks. See my June 19th launch post her...

Peldi Guilizzoni
By Peldi Guilizzoni

Balsamiq roadmap for 2009

This is part two of a two-part post about what happened in 2008 and my plans for 2009. So 2008 was great, no, it was beyond great. I quit my job, moved to Italy and started Balsamiq Studios LLC, my first company. It wen...

Peldi Guilizzoni
By Peldi Guilizzoni

Hit $100,000 in revenue, time to start looking up

I feel a bit sheepish posting this since I don't want to come across as bragging, but a promise is a promise, so here it goes... I just recently surpassed $100,000 of revenue. Balsamiq has been in business for less than...

Peldi Guilizzoni
By Peldi Guilizzoni

Personal: What’s your story? Why start Balsamiq?

The following is a story that I told many people already, but didn't think was interesting enough to put on my blog until a certain Tamales Princess I know practically forced me to write to 😉 so here it is. A little bac...

Peldi Guilizzoni
By Peldi Guilizzoni

500 customers!

I just sold a license to my 500th customer! That's a much bigger number that I expected to reach in such a short time (it's been less than 3 and 1/2 months since I launched), but so far I don't feel that it has impacted...

Peldi Guilizzoni
By Peldi Guilizzoni

$10,000 in revenue in the first 6 weeks

The huge amount of attention that my 'Profitable, in 3 weeks!' post has received so far tells me that there's a thirst for financial results of small bootstrapped startups in the interweb, so here's another milestone rep...

Peldi Guilizzoni
By Peldi Guilizzoni

Profitable, in 3 weeks!

Sorry for tooting my own horn here but I think my current and potential customers will be happy to hear that business is going well, so here it goes. Exactly 3 weeks after launching, Balsamiq Studios LLC is now profitab...

Peldi Guilizzoni
By Peldi Guilizzoni

Balsamiq: week one recap

Hi everyone. It's been now a full week since my official launch, and my what a ride it has been! I know the adventure is just getting started, but I wanted to put together and share some quick stats from Balsamiq's 1st w...

Peldi Guilizzoni
By Peldi Guilizzoni

Launch: Balsamiq is open for business!

What's happening: Balsamiq Studios LLC is launching today. What it means to you: Balsamiq Mockups 1.0 is now officially for sale, both as a Confluence plugin and as a desktop application. The website copy has been tw...

Peldi Guilizzoni
By Peldi Guilizzoni

Mockups demo: over 100 downloads in 6 days

So I uploaded Mockups for Desktop to the Adobe AIR marketplace on Monday, and already it's showing 102 downloads of the demo app, plus my entry page is generating a bunch of traffic for my site. Not bad for a product th...

Peldi Guilizzoni
By Peldi Guilizzoni

Introductory email to a lawyer

One of the reasons I have this blog is to help others like me who might be starting a software company on their own (micro-ISV-ers?). So if you are like me and know nothing about legal matters and get a knot in your stom...

Peldi Guilizzoni
By Peldi Guilizzoni

Alpha time!

I have sent a link to an alpha build of Balsamiq Mockups to two of my most trusted advisors. I am so nervous, this will be the first time someone other than me and my wife see the product and get to play with it. It's e...

Peldi Guilizzoni
By Peldi Guilizzoni

Balsamiq

So no-one liked WOPStudio, I was never really in love with it either. Plus someone pointed out that WOP doesn't really have very good connotations, given that I'm Italian and all. I had no idea! Anyways, after much thin...

Peldi Guilizzoni
By Peldi Guilizzoni

Welcome WopStudio

I decided on a company name today: WopStudio. Wop is for Web Office Plugins, but you don't have to remember that...just remember wopstudio, or wopstudio.com! 🙂 I like the word 'studio' for a number of reasons: it has a...

Peldi Guilizzoni
By Peldi Guilizzoni

Our monthly emails will make you better at your job

Get our inside stories on product design, making things people love, and running a business built to last. Delivered once a month to your inbox.